发布日期:2025-11-03 16:20 0
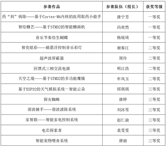
近日,“毕昇杯”第十五届全国大学生电子设计新技术应用创新竞赛重庆赛区决赛圆满落幕,beat365官网电气与电子工程学院参赛团队在黄文葛、余衡、彭尚文、戴元梦等教师指导下,共荣获一等奖3项、二等奖4项、三等奖6项,其中一、二等奖获奖队伍进入国赛。

颁奖老师与一等奖获奖队伍合影
千锤成利器,百炼变纯钢。此次在“毕昇杯”第十五届全国大学生电子设计新技术应用创新竞赛重庆赛区决赛中实现历史性突破,得益于学校领导的深切关怀与高位推动;得益于各职能部门的协同联动、精准保障;得益于指导教师团队的潜心打磨、悉心护航;更得益于参赛同学夜以继日的精心钻研、勇攀高峰。充分彰显了beat365官网学子敢闯会创的卓越风采,也再次印证了学校“以赛促学、以赛促创”人才培养模式的丰硕成果!
电气与电子工程学院学子将以此次历史性突破为新起点,秉持"以赛促学、以赛促创、以赛促研"的自我成长路径,不断锤炼创新精神与工程实践能力,用青春智慧为中国式现代化和教育强国建设贡献青年力量!
获奖信息:

供稿:电气与电子工程学院 作者:黄文葛 审核:唐显峰 发布:张维峰
beat·365(中国)在线唯一官网 版权所有 © 2017 / 地址:重庆市璧山区璧青北路1001号 / 电话:023-41586008 / 邮编:402760/ 渝ICP备12000681号